Bring structure to your goods flows right from the start and speed up picking and other warehouse processes by efficiently and easily guiding your warehouse staff with handheld scanners.
HESTIA accurately maps the storage facility, storage structure (storage topology) and inventory (with batches and serial numbers) at the storage locations.
HESTIA uses technologies for the machine identification of goods and storage locations (barcode, RFID). This ensures, among other things, that the storage location and inventory intended by the system are always used in the activities managed.
HESTIA integrates the mobile terminals into the system via radio networks. In this way, all changes in the condition of the warehouse are immediately recorded and processed. HESTIA represents the current status of the warehouse at any time.
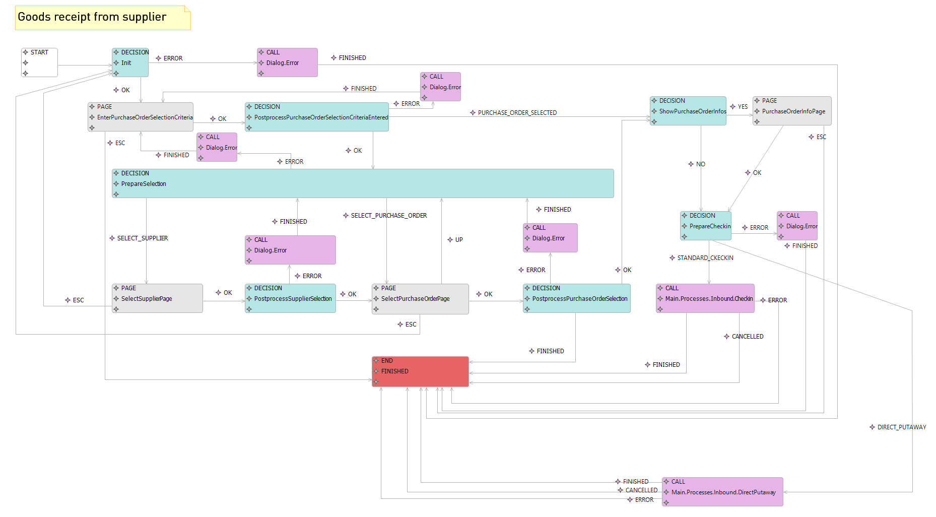
HESTIA has a workflow engine. It guides the warehouse staff specifically through the activities of the warehouse and maintenance processes.
In this way, work instructions can be easily enforced.
In the standard version, HESTIA offers the warehouse processes goods receipt, goods transport and goods issue and for the maintenance processes inventory and continuous stock control. HESTIA can be expanded to include other processes as required.
HESTIA can be expanded to include other processes as required.
HESTIA creates a document for each process in order to record all relevant information from planning through execution to completion.
Transparency
Full overview of the status of all flows of goods at all times
Precision
Error-free inbound and outbound processes
Flexibility
Direct solutions in case of disruptions
Simplicity
Low effort for installation, operation and individual adjustments
Integrity
Direct connection to host systems, e.g. SAP Business One®
Extensibility
Functionally expandable through development based on the CyberEnterprise business OS
In a warehouse operated with HESTIA, several different clients can manage their goods. For this purpose, the individual clients must be configured for HESTIA.
HESTIA works directly with the data from the host system. Articles, orders, customer orders, documents, etc. are therefore also directly available in HESTIA.
The majority of the HESTIA warehouse and maintenance processes run parallel to the host‘s business processes. This means that the HESTIA warehouse processes are directly available for the host processes of sales, purchasing, storage and production.
HESTIA can automatically update the corresponding process status of warehouse and maintenance processes in the host processes. Documents such as delivery notes, invoices, stock transfers and counts can also be automatically created in the host from HESTIA.
In addition to printing any labels and reports, HESTIA can also trigger the printing of host documents.
“We are very satisfied with the long-term cooperation and have not regretted our decision to switch to classix. The well thought-out control of the flow of goods in the goods receipt/issue area shows great expertise in the area of merchandise management.
The improvement in the traceability of goods movements compared to the previously used WMS is extremely significant.
One of the great advantages of HESTIA is the possibility of quick adaptation and uncomplicated further development of the functions in the WMS system. All ideas are scrutinised in detail and supplemented with creative approaches by the development team and implemented promptly.
This means that we are always up to date and without any downtime worth mentioning.
We would also like to emphasise the fast, friendly and professional support team, with high availability, which is no longer a matter of course nowadays.”
“Nouvel AG is a Swiss family business and looks back on a company history of more than 50 years. Through many years of international activity, we have acquired extensive know-how in the areas of “Table Cooking” and gardening.
During our research for a flexible merchandise management system we came across the company ClassiX (Switzerland) GmbH. We chose the user-friendly WMS HESTIA from classix, because it quickly convinced us of the necessary flexibility. The cross-system implementation, independent of the existing ERP system, was carried out without any problems within a very short time. Since the application of HESTIA we have no unplanned downtimes to complain about.
We would also like to emphasize the extremely fast response time and competence of the support of classix.
We are very satisfied with the cooperation and have not regretted our decision to use the WMS HESTIA.”
SAP® and SAP Business One® are trademarks or registered trademarks of SAP SE in Germany and other countries.